The designs below show functional requirements of a typical HCMS application. The use cases and wireframes captured the application development life cycle of the HCMS solution. Please click the image for an expanded view.
HRMS-Suite
Career-Plan-Module
Resourcing-Module
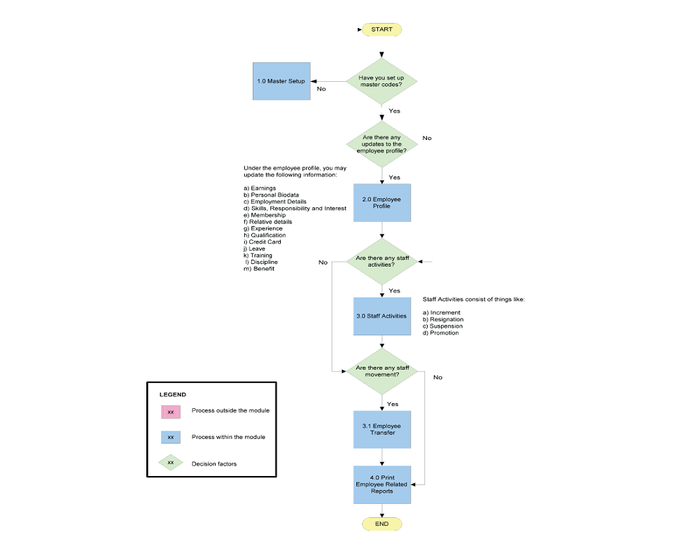
Personnel-Module
HR-Modules-Interaction
High-Level-Modules-Interaction
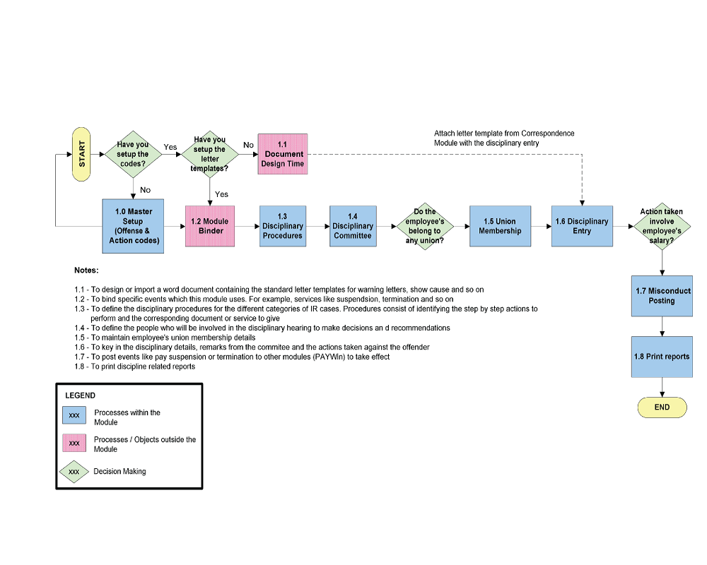
Industrial-Relations-Module
Training-Module
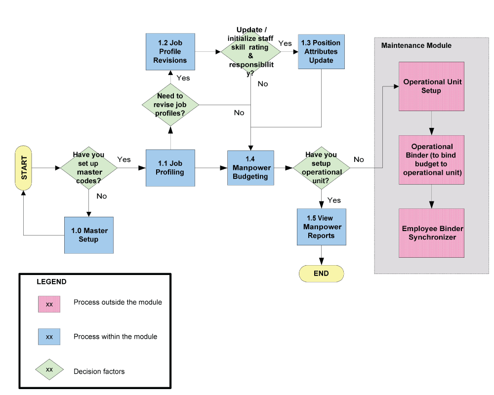
Manpower-Planning-Module
Claim-Module
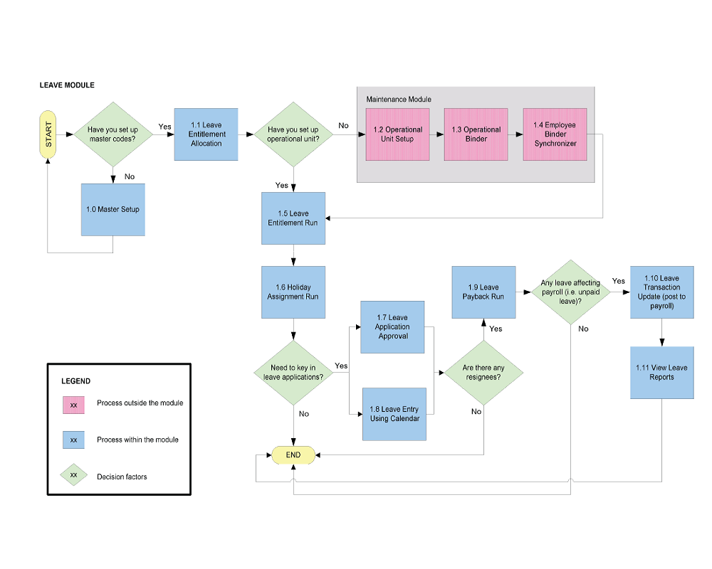
Leave-Module
Performance-Appraisal-Module